【文/道哥说车 听风吟】2000多亿市值的锂矿龙头突然向它的21万股东抛来了一个大型炸弹。
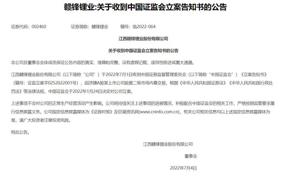
7月3日晚,赣锋锂业发布公告称,因涉嫌A股某上市公司股票二级市场内幕交易,证监会决定对公司立案。
值得关注的是,按照公告所述,证监会在今年1月24日便对赣锋锂业进行了立案调查,但公司在7月1日才收到告知书。这类案例在上市公司中颇为罕见。
据了解,截至5月31日收盘,赣锋锂业股东户数215411户,尽管赣锋锂业在公告中表示,上述事项不会对公司的正常生产经营活动产生影响。但这颗大炸弹恐怕还是会让这21万股东经历一个不眠之夜。
A股某上市公司究竟是谁?
本次公告中,赣锋锂业口中的“A股某上市公司”究竟是谁,颇为引人瞩目。
据了解,2020年报以来,赣锋锂业开始在年报中的金融资产投资项,对公司持有的各境内外公司股份情况进行详细披露。不过2020年当年,该公司持有的股票多为海外公司。
2021年开始,该公司开始持有A股上市企业股票,包括2021年年中报中披露的三安光电、马应龙,2021年年报中披露的大北农、腾远钴业。而从其2022年一季度报来看,赣锋锂业投资股票仅剩下了腾远钴业。
这其中与赣锋锂业主营业务相比跨度比较大的“智慧农业企业”大北农成为了被猜测的主要对象。不过,根据《每日经济新闻》报道,赣锋锂业董事长李良彬在接受采访时表示,公司被证监会调查,主要原因是在与江特电机洽谈并购事宜期间,购买了江特电机的股票。
立案调查当日涨停 最近一轮行情股价涨7成
作为锂矿龙头的赣锋锂业一直是资本市场中的热点。而这则迟到了6个月的立案告知书对于赣锋锂业的投资者而言,无异于一个不知道会造成什么影响的炸弹。
《道哥说车》编辑注意到,在赣锋锂业在被证监会立案调查当日,赣锋锂业A股股价当日涨停,报收134.87元。也正是在当晚,赣锋锂业披露了2021年业绩预告,预计全年实现归母净利润48亿-55亿元,同比增长3.68-4.37倍。也就是说,在业绩预告披露之前,该公司股价已经涨停。
而从4月底,汽车及相关板块回升的一波行情中,赣锋锂业也是其中的佼佼者。据统计,在4月27日-7月1日这44个交易日,赣锋锂业区间累计涨幅达70.18%,同期大盘涨幅为26%,最近一个交易日,也就是7月1日,赣锋锂业股价报收156.97元,总市值为2260亿元,此时的赣锋锂业,股价虽未触及历史最高点,但也已经恢复至年初水平。
当前业绩飞涨 基本面强劲
尽管被抛出了一颗不知道会对股价造成如何影响的炸弹,但从业绩状况来看,赣锋锂业仍然对得起锂矿龙头的评价。
赣锋锂业正式披露的2021年财报显示,该公司全年营收111.62亿元,同比增长102.07%;归母净利润为52.28亿元,同比增长410.26%,扣非后归母净利润为29.07亿元,同比增长622.76%。2022年一季报显示,赣锋锂业实现营收53.65亿元,同比增长233.91%;归母净利润35.25亿元,同比增长640.41%,扣非后的归母净利润为31.03亿元,同比增长956.40%。
数据可见,赣锋锂业的营收和利润状况都在飞涨,其中一季度扣非后的归母净利润更是超过了去年全年水平。而从其公告内容来看,业绩变化的原因都指向了供需不平衡带来的“锂盐产品价格和销量均上升”。
锂矿公司里面,主要有两个锂矿板块的核心龙头股,一个是天齐锂业,另一个就是赣锋锂业,目前来看,后者的市值要强于前者,而在这次的炸弹之后,两大锂矿核心龙头股之间的对比又会发生怎样微妙的变化呢?










