【文/道哥说车 听风吟】“嘉陵江被晒成了嘉陵干”,最近川渝地区的异常干旱、降水量也创下了新低,炎热的气温叠加水位下滑导致的发电量变小,该地区的电力供应也就显得十分紧张。在此背景下,日前,四川、重庆分别发布限电通知,要求扩大工业企业让电于民。
在此背景下,川渝地区作为能源化工和电子产业重镇,这一轮限电停产波及到了光伏、半导体、锂电、零部件和汽车生产组装等行业,对国内汽车产业又是一次不小的考验。而就整车企业而言,也有包括丰田,一汽-大众、神龙汽车和吉利商用车、长安汽车、赛力斯等众多品牌工厂。
此次限电对于它们的影响不言而喻。但比这更值得关注的是,此次限电对新能源汽车车主已经产生直接影响,包括特斯拉、蔚来、小鹏等品牌的充电桩均传出了在川渝地区限电期间“停止”或限制使用的消息,对于新能源汽车车主来说“补能焦虑”显然又加强了。
限电多日 新能源汽车开不出去了?
跟据四川省经济和信息化厅和国网四川省电力公司8月14日联合发布《关于扩大工业企业让电于民实施范围的紧急通知》,要求所有工业用电企业(含白名单重点保障企业)生产全停6日,时间从8月15日00:00至20日24:00。8月16日重庆市经济和信息化委员会、国网重庆电力公司联合发布的《关于扩大工业企业让电于民实施范围的紧急通知》则指出,纳入有序用电方案的所有电力用户必须全部参与执行(保安负荷除外)让电于民,时间从8月17日00点至24日24点。从两地通知可知,“让电于民”的时间并不算短,两地限电时间大约在一周时间左右。
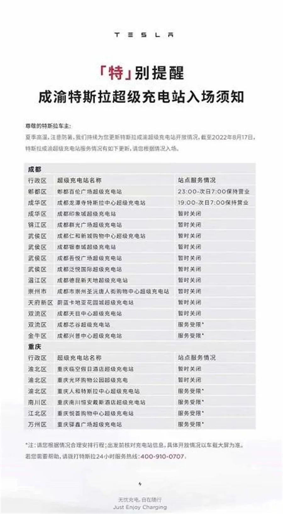
但值得一提的是,新能源汽车车主此时却有可能不算企业们让电于民的对象了。日前特斯拉官方发布公告称,截至8月17日,成都地区14个超充站中,仅有两个(郫都百伦广场和成华龙潭寺)超充站保持营业,其余都处于服务受限或暂时关闭的状态,重庆地区超充站则均为服务受限或暂时关闭。无独有偶,蔚来和小鹏也传出了类似的消息,只不过不是以官方公告的形式。
一位网名为“布鲁斯|一霖”的蔚来汽车工作人员透露,蔚来位于成都的多家蔚来服务中心断电,机场路店的换电站和充电桩也将采取断电;该工作人员还补充说,建议有维修需求的车主考虑改期进店或选择其他服务中心进行维修;另外也有网友补充说,他在近期收到来自小鹏汽车的短信提醒,短信显示,受极端高温天气影响,小鹏位于成都的多个超充站近期采取不定时营业或暂停营业以保障居民用电。
不过,从目前的信息看,上述新能源汽车品牌充电桩限电时限尚不清楚,但如果跟随四川、重庆两地的“通知时间”,对于车主们来说也是难以接受的,毕竟一周时间不充电,即便是对于续航在500公里(实际)的纯电动汽车来说都不算简单的事情,更何况也不是每个车主都在限电之前就为自己的电动车充满了电。
恐慌?新能源汽车会加剧限电吗?
事实上,限电这事不是没有发生过,去年9月份,全国多省市相继进行限电,包括江苏、浙江、山东、广西、云南等省份。彼时的限电,不仅工业用电受到限制,就连居民用电受到了影响。
而电动汽车充电桩也同样如此,比如,当时广东一第三方充电桩平台——小可乐满电超级充电站,在此期间的官方小程序上显示“由于近日天气炎热用电负荷增加,本电站暂决定于每天8:00-24:00时段暂停对外运营。如有消息更新,另行通知”。一个名为城投充电的充电站企业也曾在去年限电时期发布公告称,其位于广州海珠区的南洲路充电站从9月24日起执行错峰用电,执行时间从每周一至周五的8:00-23:00,期间将停止对外开放充电服务,具体恢复对外时间另行通知。
结合上述关于特斯拉、小鹏、蔚来充电桩限制使用的消息看,地方上的限电调整往往会影响到充电桩的正常使用。在此背景下,也让大家对新能源汽车产业有了更多反思。比如,在基础配套和电网负荷等问题还没解决前,现在的发展进度是否有些操之过急,是否应该让新能源汽车的发展速度缓一缓?另外,汽车产业是应该以“电”为主,还是选择多元化发展,新能源汽车的前景是否会受到电力瓶颈的约束?
有趣的是,丰田汽车董事长丰田章男在2020年更是曾公开表示:“如所有汽车都使用电力驱动,那么到明年夏季,日本就将耗尽一切电力。”但就中国而言,纯电动汽车并不能起到耗尽电力的作用,乘联会秘书长崔东树在去年限电期间曾表示,“在未来,即使电动车的保有量从如今的600万增长到6000万,对电力结构构成的威胁也低于2%,属于低风险”。
当然,新能源汽车不是限电的诱因并不意味着消费者不用担心限电带来的影响,毕竟一连几日的充电桩限电,也就意味着一连几日难以正常充电,本就具有“补能焦虑”的电动汽车车主们在此背景下或许会显得过于焦虑。










