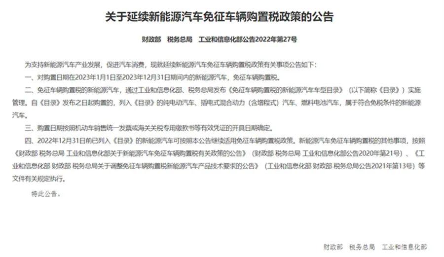
【文/道哥说车 听风吟】9月26日,财政部、税务总局、工业和信息化部发布关于延续新能源汽车免征车辆购置税政策的公告,对购置日期在2023年1月1日至2023年12月31日期间内的新能源汽车,免征车辆购置税。而这已经是我国新能源汽车购置税减免结束的第三次延期。
免征车辆购置税的新能源汽车,通过工业和信息化部、税务总局发布《免征车辆购置税的新能源汽车车型目录》实施管理。自《目录》发布之日起购置的,列入《目录》的纯电动汽车、插电式混合动力(含增程式)汽车、燃料电池汽车,属于符合免税条件的新能源汽车。
而延续新能源汽车免征车辆购置税政策的公告,《道哥说车》编辑的朋友圈也开始炸裂,不少新能源车企内部人士、新能源汽车销售人士均转发并附文“利好”。据现行政策,车辆购置税为应税车辆计税价格的10%,约为包含增值税在内的车价的8.85%。消费者购买市面上主流的新能源车型可享受数千元到数万元不等的优惠。
当然这也意味着,同样开票价的汽车,燃油车要比新能源车落地价高出数千元到数万元不等,尽管“纳税光荣”,但亲爱的祖国既然有意让我们薅羊毛,岂有不薅的道理。但需要明确的是,2023年购买新能源汽车未必会与今年同价格,毕竟购置税免征虽然延续了,但另一项“优惠”消失了。
三次延期免征购置税 千亿免税再助力新能源汽车市场
有人说“新能源汽车是温室中的花朵”,这句话不完全是错的,毕竟仅从购置税免征角度讲,新能源汽车就已经吃掉了太多的政策红利。截至目前,仅购置税免征的政策红利,新能源汽车就已经吃了近8年,三次延期更是体现了国家层面对新能源汽车产业发展的关怀。
据了解,2014年9月,工业和信息化部与国家税务总局联合发布《免征车辆购置税的新能源汽车车型目录(第一批)》,对进入目录的新能源车型实施免征购置税优惠政策,该政策最初计划于2017年底到期。随后,由于市场反响积极,为进一步刺激新能源汽车消费,相关部门发布《关于继续执行的车辆购置税优惠政策的公告》,将该政策延续至2020年末;2020年3月,为促进汽车消费,新能源汽车免征购置税政策再被延长两年至2022年底。
就这样,三次延期免征购置税,新能源汽车市场也吃了近8年的政策红利。毋庸置疑,购置税免征对新能源汽车市场的推动作用是明显的,从该政策实施第二年起,我国新能源汽车销量已连续7年位居全球第一。时至今日,我国新能源汽车半年销量已达260万辆,保有量突破1000万辆,市场渗透率超过20%。同时新能源汽车相关技术以及新能源汽车产业链的相关技术、生产水平也在快速提升,培育出了像宁德时代这般的供应链巨头。
不过,今时不同往日,如今继续对新能源汽车免征购置税的成本毫无疑问会大大高于前几年,国家税务总局8月31日发布的数据显示,今年前7个月,新能源汽车免征车购税406.8亿元,同比增长108.5%。据央视新闻,新能源汽车免征车辆购置税政策延续实施至2023年底,预计将带来新增免税金额1000亿元。不过,无论新能源汽车购置税免征政策何时结束,至少预计中的千亿税收减免,将在2023年之前,成为实实在在的“诱导剂”。而这些免税金额,都实实在在成为了吸引消费者购车的重要因素。
但即便购置税继续免征,购买新能源汽车的成本就不会上涨吗?乘联会秘书长崔东树认为,新能源汽车购置税的免税政策是暂时的举措,必然要面临恢复征税的过程,但2023年继续免征一年购置税十分必要,因为2022年年底,新能源汽车市场还面临着新能源汽车补贴的退出,继续免征一年购置税将会为市场提供缓冲。而这一观点也意味着,2023年的新能源汽车价格未必不会不产生变动。
购置税继续免征 买新能源汽车的成本未必不会更高
事实上,即便购置税继续免征,消费者在2023年购买到的新能源车型落地价或许也不会比之前更便宜。我国从2009年开始对新能源汽车给予购置补贴,当年财政部发布的《关于开展节能和新能源汽车示范推广试点工作的通知》,拉开了新能源汽车补贴时代的序幕。新能源汽车补贴已经持续了近13年,2022年的新能源汽车补贴标准在2021年基础上退坡30%,且2022年12月31日之后,新能源汽车补贴也将彻底退出历史舞台。
而补贴完全退出之后,带给消费者的直接影响就是车价更高了,关注新能源汽车的朋友都会了解,在新能源汽车品牌发布新车售价的时候会有一个限制词汇,即“补贴后售价“,其中就包含了新能源汽车补贴。在私人新能源乘用车方面,纯电续航里程在300-400公里之间的,补贴上限为9100元;纯电续航里程大于或等于400公里,补贴上限为12600元;插电式混合动力车型补贴上限为4800元。且享受补贴的车辆需要满足售价低于30万元。
这也意味着,目前在售的绝大多数新能源汽车在2023年的“指导价”都会有一定程度的提高。而事实上,对于补贴退坡带来的涨价,国内新能源汽车已经有所经验,以小鹏汽车为例,年初小鹏汽车曾针对国补退坡调整售价,旗下3款车型,仅对小鹏P7售价低于30万元进行了价格调整,涨幅4300元-5900元;小鹏P5全系涨幅为4800元-5400元;小鹏G3i全系涨幅为4800-5400元。
可以看到,国补退坡对于车辆价格的影响还是十分明显的,不过由于从去年开始,原材料价格上涨也在影响新能源汽车价格上涨,可能大部分人对于国补退坡的影响无感。而当国补完全退出,可想而知,新能源汽车又将迎来一场涨价潮,至于涨价多少,则要看新能源车企各自的规划。
不过好在,购置税免征政策并未同步消失,如乘联会秘书长崔东树所认为的,继续免征一年购置税将会为市场提供缓冲。毕竟按照“车辆购置税为应税车辆计税价格的10%,约为包含增值税在内的车价的8.85%”的计算规则,以一台车价为122900元的车辆来计算,该车购置税就是10876元,购买一辆新能源汽车还是要比购买燃油车少了动辄万元以上的“其他支出”。值得一提的是,综合补贴以及购置税免征的情况来看,30万以上的新能源汽车的售价影响的可能性比较小,毕竟它们在2022年就已经不享受补贴了。所以,不同预算的新能源汽车潜在消费者,要视自身情况抓住机会了。










