【文/道哥说车 听风吟】过去两年时间里,缺芯成为了限制汽车行业发展的重要因素,现阶段虽有所缓解,但各家车企却坚决的走在了芯片自主可控的路上。日前,长城汽车发布公告称,拟使用自有资金与魏建军、稳晟科技(天津)有限公司共同出资设立芯动半导体科技有限公司。
据披露内容,芯动半导体经营范围包括集成电路设计、集成电路布图设计代理服务、集成电路制造等。而这也意味着,长城汽车或许将通过该公司自研芯片。值得一提的是,在芯动半导体的组建中,作为长城汽车董事长的魏建军十分扎眼。
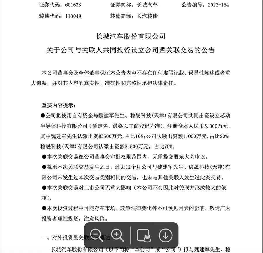
根据公告披露,芯动半导体注册资本5000万元,其中魏建军认缴出资额500万元,占比10%;长城汽车认缴出资额1000万元,占比20%;稳晟科技认缴出资额3500万元,占比70%。另据天眼查APP显示,稳晟科技由魏建军持股99%,并由魏建军担任法定代表人。
要知道,即便是长城汽车旗下的蜂巢能源,如今的股东构成中都没有魏建军直接出现,而此次芯动半导体的组建中,魏建军持股99%的公司不仅参股,魏建军本人也进行了参股。似乎,芯动半导体在魏建军心中颇为重要。
曾遭“缺芯”毒打 魏建军急了?
自“芯片荒”以来,国内外车企都曾饱受“缺芯”困扰,而长城汽车更在这场长达近两年的“芯片荒”中遭到了毒打。
2021年4月,长城汽车遭遇产能瓶颈的消息不胫而走,彼时盛传当年5、6月份重庆永川、保定徐水两大生产基地将面临停产,波及哈弗H6、长城炮、坦克300等多款热门车型。长城汽车事后的公告中虽证明该消息不实,但也透露了缺芯的窘境:公司重庆、徐水两大生产基地并无停产计划,长城汽车目前面临着芯片供应紧张的情况,工厂生产受到一定程度影响,但均未停产。
同样受影响的还有今年一季度停止接单的欧拉黑猫、白猫,而欧拉方面给出的说法则是:停止接单实属无奈之举,在缺芯少电的大环境下,黑、白猫向用户交付的订单累计突破2万台,按当前的生产量计算,如继续接单,新订单的交付可能要等到2022年下半年。
值得一提的是,即便在今年,长城汽车也在遭受“芯片短缺”的毒打,在传统汽车销售旺季的9月,长城汽车当月销售新车9.36万辆,同比下降6.38%,且今年以来长城汽车销量已经多次“失速”,以目前前9个月累计销量80.23万辆的数据来看,长城汽车仅完成了年度销量目标的一少半。对此安信证券在研报中分析其原因时聚焦于三点:首先,多媒体芯片供应不足;其次,产品向新能源切换,主动减少燃油车批发量;再次,公司进行渠道变革。
显而易见,解决“缺芯”问题对于长城汽车已经迫在眉睫,而作为长城汽车的掌门人,魏建军亲自下场布局芯片也一定程度上展示了长城汽车对芯片问题的重视。只是,对于车企来说,真的有必要烧钱造芯片吗?
投资绑定觉得不够,亲自下场 长城有必要?
长城汽车对于芯片一向比较重视,在此之前其在芯片领域已经有不少布局落子。8月17日,长城控股集团与江苏省锡山经济技术开发区签约并开启战略合作;此后不久,长城汽车宣布旗下蜂巢易创第三代半导体模组封测制造基地项目将落地锡山经济技术开发区。该项目规划车规级模组年产能120万套。
而在一些芯片供应商的发展历程中,也不乏长城汽车的身影,比如,2021年2月,地平线获得来自长城汽车的战略投资。双方宣布,长城汽车将以在智能化领域多年的技术积淀与地平线领先的汽车智能芯片、算法相结合,加速攻坚和布局自动驾驶、智能网联等智能化核心技术。
而今看来,长城汽车再一次将“芯片自主可控”放在了全新的高度,不仅组建了新公司,并且还由长城汽车董事长亲自下场。只不过,对于长城汽车这般的整车企业来说,亲自下场造芯片是否划算呢?
车规级芯片研发周期长、门槛高、利润低,缺人少钱更是车规级芯片行业的常见现象。而就长城汽车而言,其前三季度的利润虽然上升不少,但现金流也并不算宽裕。根据长城汽车集团报告,今年前三季度,归母净利润81.6亿元,同比增长65.03%。但2022年前三季度,长城汽车研发费用大幅攀升至47.06亿元,经营活动产生的现金流量净额为57.22亿元,同比降65.69%。
对于一项需要长期投入的项目,长城汽车显然需要做好继续烧钱的准备。当然,目前来看,车企为实现芯片自主可控的做出的努力并不算少,仅亲自下场自研这一栏目中,长城汽车就不乏“战友”,2021年的12月,吉利宣布旗下芯擎科技自研的中国第一颗7nm车规级soc芯片面世,定名为“龍鹰一号”;在IGBT领域,比亚迪则已拥有设计、制造、模组到应用的完整产业链。
在美国芯片法案、芯片短缺的大背景下,很难说芯片荒会不会再度袭扰中国汽车行业,而作为整车企业显然是需要考虑这些的,尤其是像长城汽车这般遭到过“缺芯”毒打的企业,更能明白其中痛楚。不过,车企自研芯片,最终能走到什么地步,或许还有待观望。










