【文/财圈社&道哥说车 麻建宇】一封一汽丰田写给经销商伙伴的信,不断传播、发酵。在这封信中,很多朋友都能提炼出一个关键点:一汽丰田减产了。根据信中内容,一汽丰田在10、11月份已大幅下调生产的前提下,12月到明年2月份的生产将继续大幅向下调整。
到这里,可能很多朋友联想到了2023年内卷的市场,压力山大的合资车企,或许也是出于这样的原因,一汽丰田才被迫减产。但在笔者看来,我们在看到一汽丰田减产现象的同时,更应该看到一汽丰田是出于什么目的,才能做出的这种甚至可以被解读为“一汽丰田不行了”的操作?
据一汽丰田内部人士表示,“这是根据目前市场竞争环境的顺势而为的做法。一方面,我们正视经销商在资金、库存、收益等方面存在的切实压力,努力确保年底销售质量,另一方面在稳住今年销量和合理利润的基础上,也能为明年的继续上扬调整好姿态”。
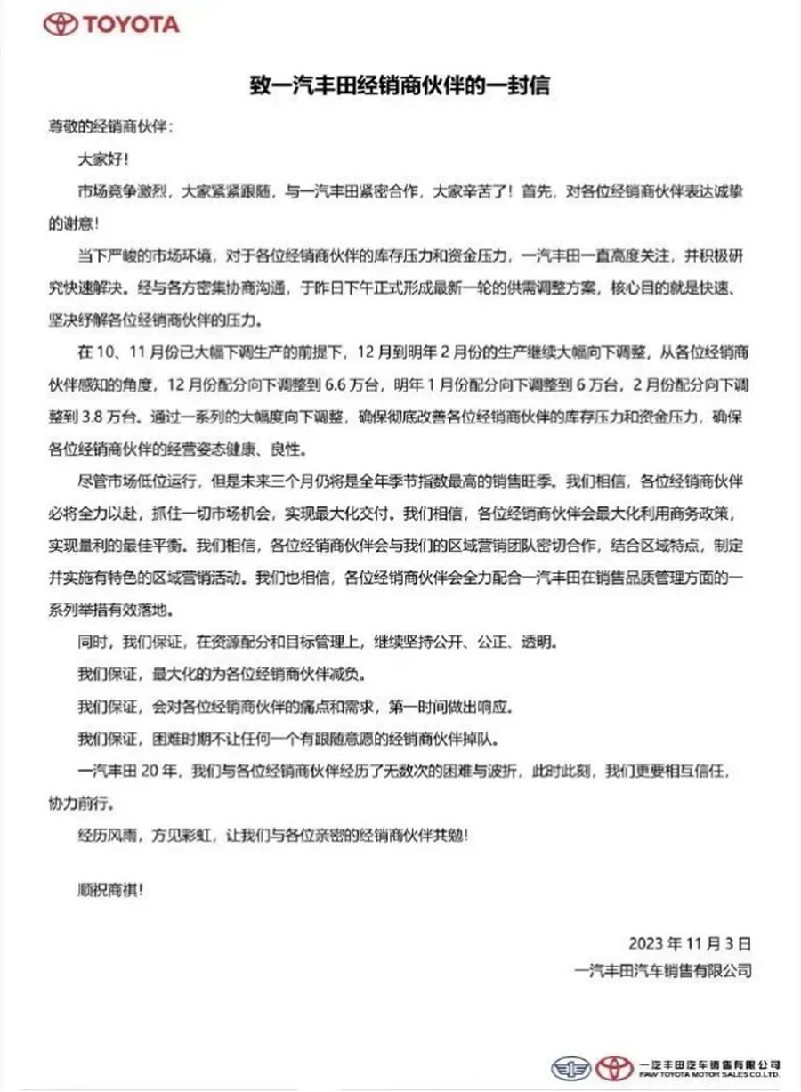
在这封信中,一汽丰田提到最多的就是有关经销商生存的问题,其核心目的就是改善各位经销商伙伴的库存压力和资金压力,确保各位经销商伙伴的经营姿态健康、良性。特别是信中那句“困难时期不让任何一个有跟随意愿的经销商伙伴掉队”更显得一汽丰田此时的人情味。
事实上,一家合资车企想要粉饰销量,方法有很多,向经销商压库更是行之有效且行业流行已久的做法。一汽丰田给经销商减压,实际上就是给自己加压,这种拼着让自己被认为不行了的做法,显然没那么简单。
总有人要承担压力 一汽丰田选择了自己
2023年,汽车市场竞争之激烈堪称史无前例,与之相伴的自然就是极大的压力,且足以覆盖到每一个环节、每一个从业者。今年以来,笔者听过车企工程师自嘲入错行,也听过供应商“降的每一分钱都有我们一份”的调侃,更听过不少经销商朋友抱怨行情不好,赚不到钱……
而这其中,经销商的压力几乎是摆在明面上的。中国汽车流通协会发布的《2023年上半年全国汽车经销商生存状况调查报告》提到,今年上半年50%的经销商处于亏损状态,亏损面位于近年来的高位。且在经销商利润结构中,新车销售利润占比大幅下滑,由2022年底的19.7%大幅下滑至4.9%。
与此同时,中国汽车流通协会发布的月度经销商库存预警指数,基本都会飘着几个大字——位于荣枯线之上,汽车流通行业处在不景气区间。事实上,这或许也正是一汽丰田下调生产的原因,如其在信中提到的:考虑到当下的市场环境、经销商的库存压力和资金压力,一汽丰田决定进一步减产,目的是快速、坚决的纾解经销商面临的压力。
相比降价冲销量的、大面积关店、无视经销商困境的,或许一汽丰田的做法,才是明智的。而从另一角度来说,如果车企对经销商伙伴困境避而不谈,甚至不断加压,其结果必定是反噬自身。要知道,国内汽车4S店在这三年来,每年都在以5%左右(1500家)的速度在减少,这还是在新能源品牌不断新开4S店的情况下发生的,2022年,中国汽车市场倒闭了2000多家经销商。在渠道为王的汽车行业,这些现象对于主机厂来说意味着什么已无需多言。
适当的下蹲 才能有更足的动力起跳
在为经销商减压后,一汽丰田的经销商在未来的几个月内具有充足的时间去降低库存、回笼资金,让自己保持积极的状态。而一汽丰田也没忘在信中给经销商“打气”,除了保证资源分配与目标管理的“公开、公正、透明”之外,一汽丰田还提出“最大化交付”、“量利平衡”等方针,对经销商做出保证,为经销商进行指导。
在即将到来的全年季节指数最高的销售旺季,一汽丰田经销商大概率会以更轻松的状态去面对。值得关注的是,其实一汽丰田目前仍处于“热销”状态,根据9月份的销量数据显示,一汽丰田售出7.8万辆,同比增长8.6%,是前十名合资车企中唯一实现增长的公司之一,并且其增长率高于一汽大众的3.2%。
此时调整自己的节奏或许也有长期主义的考虑。周期调整对于合资车企来说是不得不面对的现实,对于他们来说适当的下蹲或许会有奇效。给经销商减压在“大疫”期间其实不是什么新鲜事,彼时不少车企选择下调经销商销售考核,从成绩来看颇有效果。以当时的上汽大众为例,在不断为经销商减负,激发活力的背景下,上汽大众在2022年销量同比增长了6%。
尽管一汽丰田此次调整的背景与当时不同,但道理是一样的:减负能有效提高经销商积极性,最终实现更好的成果。好巧不巧的是,按照一汽丰田之前的说法,其将推动包括“新皇冠轿车”、“越野神车Land Cruiser Prado”在内的经典车型回归,持续推出更高品质的新能源产品,比如接下来将推出的一款智享跨界电动车型。
而新一轮的产品推出当然需要销售网络的助攻。此外,对于消费者来说,车企为销售服务网络减负,固然可能导致没有那么多的“特价车”出现,但对于网络的服务质量一定会有质的提升,毕竟如果渠道活不下去,其实最简单的办法就是“跑路”,而在这几年,想必很多消费者都已经见识过了。










