来源:盖世汽车
12月18日23时59分,甘肃临夏州积石山县发生6.2级地震。就新华社公布的最新消息称,截至19日16时50分,地震累计造成青海海东市212人伤亡(14人离世、受伤198人)。截至13时,地震已造成甘肃113人遇难,536人受伤。
“今晚可能是救人的最后机会。”中国灾害防御协会应急救援专委会副主任、中国地震局应急搜救中心培训部原主任贾群林提醒,今晚(19日)震区最低气温将达-16℃,被困于倒塌建筑物中的群众,在受伤且缺乏保暖和饮食的情况下,有效搜救时间变得更少。
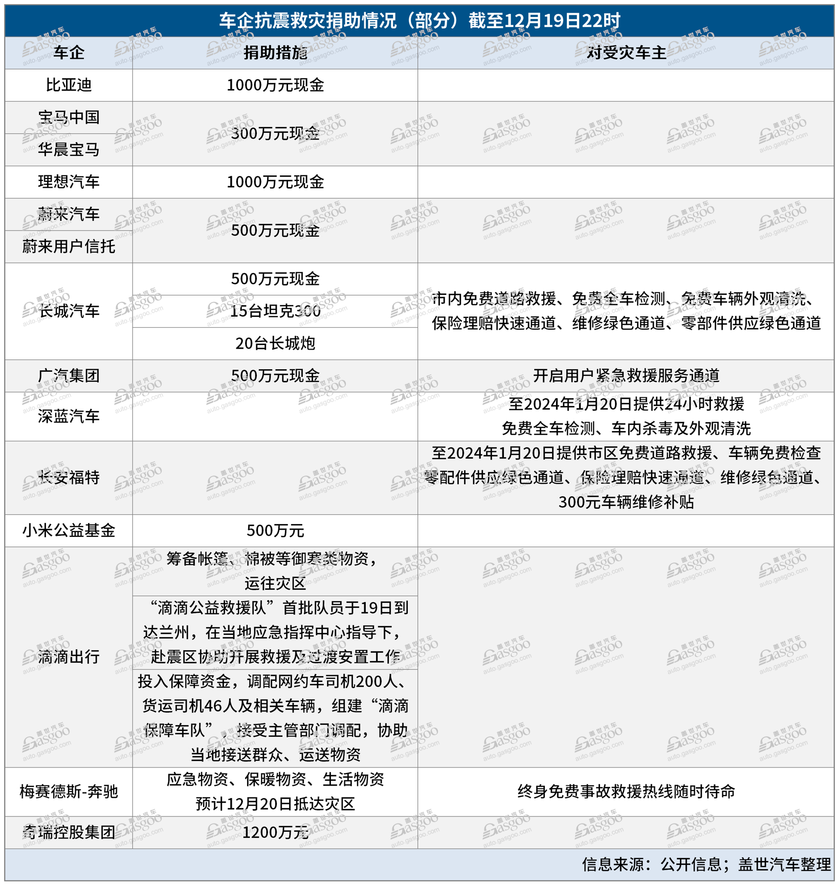
寒冬灾情,牵动着社会各界的心,社会各界纷纷伸出援手。聚焦汽车领域,据盖世汽车不完全统计,截至19日22时,已有12家汽车企业紧急捐款驰援甘肃地震灾区,用于受灾地区的紧急救援、群众生活救助及灾后重建等相关工作。
具体来看,12月19日,宝马中国与华晨宝马宣布,紧急向甘肃省临夏州积石山县地震灾区捐款人民币300万元,并用于受灾地区的紧急救援、受灾群众的生活救助、救援队伍的御寒保障等相关工作。
图片来源:宝马集团
比亚迪慈善基金会向甘肃地震灾区捐赠1000万元现金,用于甘肃临夏州积石山县及周边受灾地区的紧急救援、受灾群众生活救助、救援队伍支持及灾后重建等相关工作。
图片来源:比亚迪
广汽集团闻讯第一时间携旗下投资企业向甘肃地震灾区捐赠 500 万元现金,用于受灾地区的紧急救援、群众生活救助及灾后重建等相关工作。此外,广汽集团旗下广汽本田、广汽丰田、广汽乘用车、广汽埃安、广汽日野等整车品牌及众诚保险,均已开启用户紧急救援服务通道,提供的应急服务包括用户受损的车辆救援、检测、维修,车主代步车,快速出险理赔等,全力支持当地抗震救灾工作。用户可致电当地经销商或 24 小时救援电话。
图片来源:广汽集团
理想汽车向甘肃省慈善联合总会捐赠 1000 万元用于灾区物资采购和受灾群众救助等相关工作。此外,理想汽车将持续关注灾情发展,全力支持救灾和灾后重建工作。
图片来源:理想汽车
蔚来则决定联合蔚来用户信托合计捐款500万人民币驰援地震灾区。同时,蔚来快速动员,蔚来总部和兰州公司、蔚来兰州车友会联动,调集资源支援灾区。蔚来用户公益基金会(由蔚来用户信托发起)也已经行动起来,正在制定方案给受灾地区提供更多的关爱。
图片来源:蔚来
小米公益基金会宣布向地震灾区捐款500万元用于采购应急救灾物资、支持灾后重建工作,并将持续关注救援情况,继续尽一切努力为受灾民众抗灾、重建、安然过冬尽献绵薄之力。
长城汽车则紧急宣布向甘肃地震灾区捐赠500万元现金、15台坦克300、20台长城炮用于灾区抢险救援和灾区人民生活救助等工作。针对受到灾害突袭的长城汽车用户,长城汽车哈弗、长城炮、魏牌、坦克、欧拉五大品牌推出市内免费道路救援、免费全车检测、免费车辆外观清洗、保险理赔快速通道、维修绿色通道、零部件供应绿色通道六大车主专属爱心关怀服务。
图片来源:长城汽车
深蓝汽车针对甘肃省、青海省、新疆维吾尔自治区因地震受灾的深蓝汽车车主提供24小时救援、专人协助保险理赔、饭金工时费7折在内的三大专项救援行动,以及免费全车检测、免费车内杀毒、免费车辆外观清洗在内的三大暖心关怀服务,服务截至2024年1月20日。
图片来源:深蓝汽车
长安福特亦围绕受灾车主展开了一整套救助服务,其中包括市区免费道路救援、零配件供应绿色通道、车辆免费检查、保险理赔快速通道、维修绿色通道以及300元车辆维修补贴,时间同样截至2024年1月20日。
除了提供现金及救援车辆外,亦有车企走在了救援的第一线。就滴滴出行官方透露,其联合中国红十字基金会、深圳壹基金公益基金会等筹备帐篷、棉被等御寒类物资,陆续运往灾区。
同时,“滴滴公益救援队”首批队员将于19日到达兰州,在当地应急指挥中心指导下,赴震区协助开展救援及过渡安置工作。此外,滴滴已投入保障资金,在周边地区紧急调配网约车司机200人、货运司机46人及相关车辆,组建“滴滴保障车队”,接受主管部门调配,协助当地接送群众、运送物资。
梅赛德斯-奔驰则是与全国经销商合作伙伴通过梅赛德斯-奔驰星愿基金,与中国青少年发展基金会紧急启动了《星愿基金突发公共事件捐助项目管理机制》第一时间从相关主管部门了解迫在眉睫的应急救灾需求,并利用白天时间通过公益伙伴募集到大批应急物资、保暖物资、生活物资,目前已启程运往甘肃,预计明天(12月20日)即可送抵地震灾区。
图片来源:梅赛德斯-奔驰
一方有难,八方支援。此次积极驰援甘肃抗震救灾的不只有车企,互联网与科技、消费餐饮、体育服饰等多个行业企业也都是救灾中的“主力”之一。
愿天下无灾,人间无难,国泰民安!










