来源:汽车大事记
2024年伊始,买房烂尾已经不稀奇了,没想到,买车一样能烂尾。这种烂尾不是像新势力车企造不出车的烂尾,而是说你在经销商门店已经交了钱签了合同,眼看着就到提车日子的时候,门店直接凭空消失的烂尾。
近日,广东地区大型经销商永奥集团暴雷跑路的消息,犹如一声惊雷,在这个冷清的年初车市,炸起了巨大的巨浪。
一家覆盖整个大湾区涉及80多家门店十余个品牌的经销商集团,说暴雷就暴雷,而且这次暴雷受伤的不只是那些待提车的车主,就连经销商内部员工也被曝拖欠工资欠薪好几个月。
永奥暴雷的惨烈程度有目共睹,但是,比这更惨烈的是,永奥这一声大雷,其实仅仅是2024经销商大逃亡的序幕。
01 “几十年赚的钱,这几年全亏光了”
其实在永奥暴雷之前,过去两年汽车行业就隔三岔五传出经销商的悲报。
早在2022年,中国汽车流通协会数据就指出,2022年,国内4S店中未盈利占比达70%以上,全年有2000多家4S店闭店退网。
2023年年初,业内就曝出“浙江台州最大汽车经销集团中通集团老板卷款跑路,旗下19家4S店全部关闭”的惊天大瓜。随后的半年内,华北市场的利丰汽车、紫维汽车、宁波的海曙博纳汽车、重庆的龙华集团接连传出噩耗,破产的破产、退市的退市、拍卖的拍卖。中国汽车流通协会统计显示,单单是2023上半年就有1400多家4S店退网,创下中国车市有史以来的新高。
此外,流通协会数据还指出,2023年上半年,经销商的亏损比例为50.3%,盈利比例35.2%,持平比例为14.5%。亏损面处于近年高位。也就是说,全国有超过六成的经销商都是不盈利的。
面对惨烈的行情,有从业人员不禁嗟叹“几十年赚的钱,这几年全亏光了”。许多曾经靠着4s发家致富的投资人也在纷纷撤出。
某集团经销商投资人负责人表示:旗下某日系品牌12月已提交退网申请,展厅转做国产新能源品牌,另外还在考察其它几个国产新能源品牌。目前集团暂空的场地出租给别人,集团尽量减少对外投资,没有好的品牌宁愿做房东。
某豪华品牌经销商区域负责人则坦言,现在卖车属于完全亏损,如果没有厂家补贴是铁定亏损,几乎只能靠售后来养整个公司。要知道,豪华品牌单店单月销售额有大几千万甚至上亿。尽管主机厂已经将2024年的销量目标定得比2023年略低,但是负责人仍然表示明年压力会更大。
有一点值得注意的是,从从业人员的反馈来看,此轮经销商逃亡潮有一种明显的倾向,那就是传统燃油车品牌,尤其是合资品牌,是此轮逃亡的主力。有网友直言:传统合资品牌4S 店的投资人,现在是一个身家缩水的黑洞,曾经赚钱有多容易,现在亏钱就有多惨。
关注经销商渠道的业内人士透露,2023年九、十月份就已经有很多合资车企的经销商不能按照主机厂的要求进货,这意味着厂家对于终端的把控已经处于一个失控的状态,这可以说是经销商大逃亡的千兆。基于此可以预判,第一轮经销商逃亡潮会在春节前后爆发。
而且还不止这一轮。
眼下,我们基本已经可以预判,2024年传统合资品牌已经没有哪家能拿出有市场竞争力的新车,无论新能源还是燃油车。这对于经销商可以说是致命打击,不仅亏得惨而且也完全看不到翻盘的希望。
基于此,有业内人士指出,2024年北京车展完后市场的认知会发生巨大的改变,等到上半年半年度结算的时候,更多传统合资门店会发现自己已经陷入了难以生存的境地,所以年中预计还会再爆发一轮经销商逃亡潮。
02 谁是压死经销商的最后一根稻草
对于当前这种数据和现实割裂的状况,很多人会感到困惑。为什么明明2023年中国汽车产销突破了3000万辆新高,但是战斗在一线市场的经销商却陷入了前所未有的冰点?
大事君在前不久的《回望2023中国车市(上)》中就提到过,“中国汽车几乎是跪进了三千万时代”。这三千万背后是靠多少主机厂的降价、亏损、裁员堆砌起来的血肉长城。正所谓唇亡齿寒,当主机厂日子不好过,和主机厂强绑定的经销商集团也难免遭殃。
甚至可以说,经销商行业逃亡潮的爆发,那些为了让自己活下去的主机厂们有着不可推卸的责任。
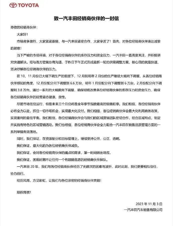
十一月《致一汽丰田经销商伙伴的一封信》相信大家都有所耳闻。在信中,一汽丰田表示将从2023年10月至2024年2月连续减产,向经销商的配分数量降低至3.8万辆,“确保彻底改善各位经销商伙伴的库存压力和资金压力”。
不过,你以为这是主机厂大慈大悲良心发现吗?非也。
事实上,在这封信曝光之前,一份一汽丰田经销商联合抗议的倡议书在网络疯传。倡议书中直言控诉一汽丰田年计分配脱离现实,不顾经销商死活,实属强盗行为,呼吁经销商抵制低价倾销的乱象,不向厂家人员送钱,捍卫自己的权益。信中更是直言“停止你们的洗钱似的市场活动,没有任何效果,还让经销店虚假销售,完成目标。”
据业内人士透露,一汽丰田经销商平均一台车亏损约1万元,加上厂家大量批车,导致库存压力巨大,最终200多家经销商才以拒绝支付车款为代价联合“逼宫”,才有了上文中减产的操作。
暴力压库在当下的中国车市已然是司空见惯,近日,有业内人士从不同经销商集团了解到,广丰、广本等日系厂家将下调2024年的目标,降低经销商库存,由之前的2-3倍库存,降至0.8-1个月左右,以缓解经销商资金压力。(库存系数大于1.5,反映库存达到警戒水平,需要关注;库存系数大于2.5,反映库存过高,经营压力和风险都非常大。)
你以为主机厂是“良心发现”,实际上已经是压无可压,他们意识到,要是再这样压下去,经销商很可能直接破罐子破摔,一走了之,到时候连帮车企卖车的“好伙伴”都没了。
值得注意的是,最新一期中国汽车经销商库存预警指数调查显示,2023年12月中国汽车经销商库存预警指数为53.7%,同比下降4.5个百分点,环比下降6.7个百分点,库存预警指数位于荣枯线之上,汽车流通行业仍处在不景气区间,但景气度显著回升。
不过对于这波景气度回升,孙少军指出:“这个春节所谓的合资回暖也是经销商自己亏钱清库砸出来的,经营状态根本没有缓解,反而资金链更加紧张。”
如此这般终究是饮鸩止渴。在合资销量承压的大背景下,放在经销商从业者眼前的唯一一条退路,就是调整品牌机构,大力转型新能源。
不过,永奥集团当下的暴雷,并不是因为他不思进取,反而是因为在这个不景气的大环境下,步子跨得太大,一方面是合资品牌市场萎缩,另一方面,是新布局的新能源品牌在内卷的行情下面临严峻的经营压力,过于多元化的品牌覆盖和频繁的股权出质,最终引发了永奥的危机。
在迷茫的大局下,为了活下去行差踏错也是无可厚非,起码转型还有一线生机,不转那就只能坐以待毙。所以,可以预见,永奥这样的案例,绝对不会是2024年倒闭的最后一家。
写在最后
2024年,中国车市的竞争只会更加激烈,对经销商的资金周转率要求会更高。但是经济大环境并不会马上好转,反而陷入较长的“温水煮青蛙”阶段。
而且,在2023年3000万辆提前透支的背景下,2024市场的增长会更加艰苦卓绝。所以无论经销商还是车企,他们的现金流势必会更加紧张。一旦某个月销量不稳定,这经销商大概率会因资金链不足而倒闭。而且一旦出现,绝不会是孤独的某些个例,很可能会形成潮流,一股血红的潮流。
正如前文所说,2024年更加血腥的经销商逃亡潮正在酝酿中。










