【文/财圈社&道哥说车 麻建宇】硬刚过大众,阴阳过友商……被网友冠以“李怼怼”称号的理想汽车CEO李想竟然在最近进行了一次“深刻”的自我批评。3月21日,李想发布了题为《如何解决理想汽车当下面临的问题》的内部信,他在这封信中反思,理想MEGA存在节奏问题,同时存在全员过分关注销量的欲望问题。
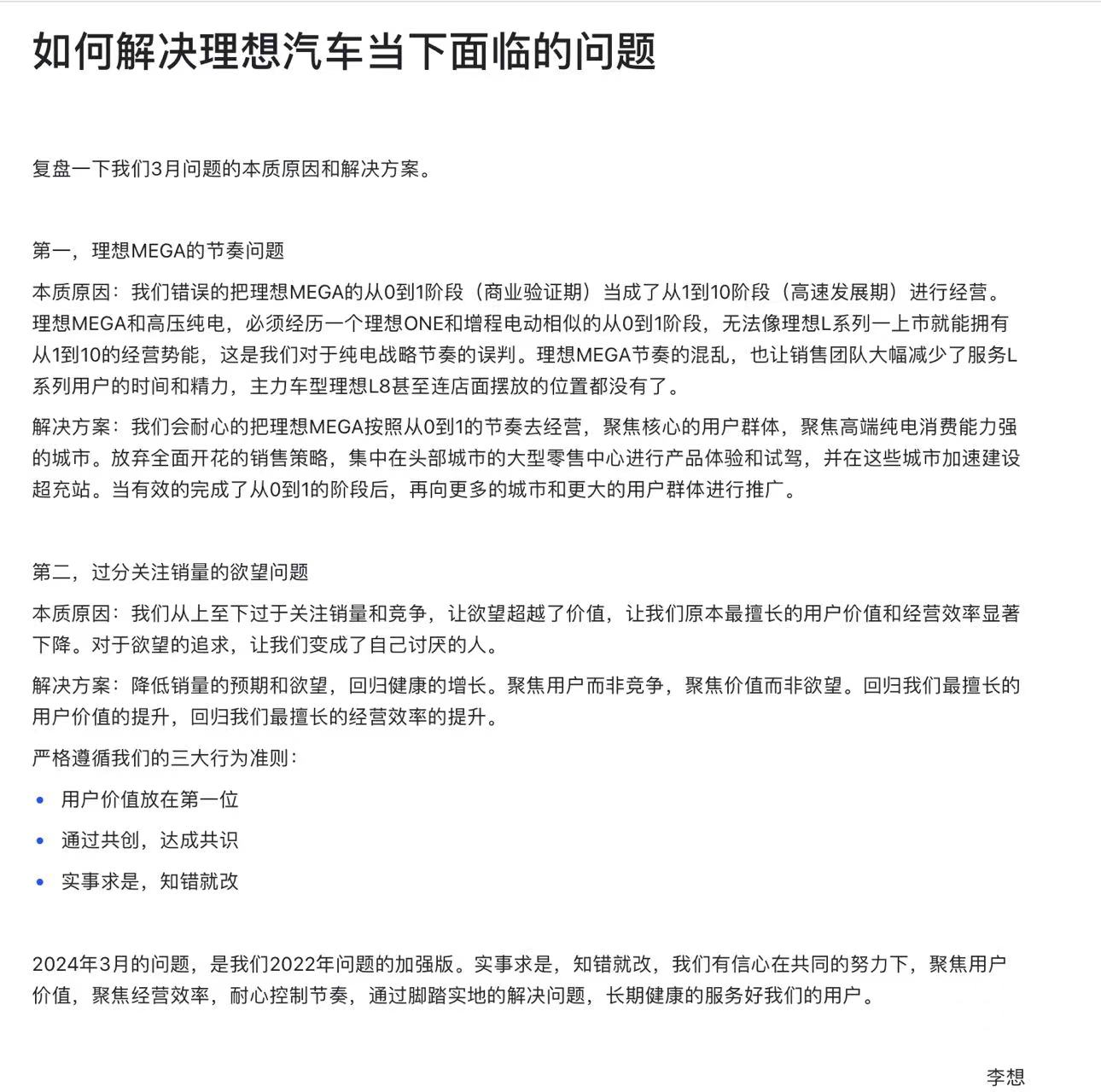
“这是我们对于纯电战略节奏的误判”,李想坦言,“我们错误地把理想MEGA的从0到1阶段(商业验证期)当成了从1到10阶段(高速发展期)进行经营”。此外,李想还在信中提及整个公司从上到下过于关注MEGA的销量和竞争,反而忽略了产品价值,没有发挥出自己最擅长的用户价值和经营效率,“对于欲望的追求,让我们变成了自己讨厌的人。”
值得一提的是,在李想“认错”的当日,理想汽车也下调了今年一季度的交付量预期。理想汽车公告称,由于销售订单不及预期,公司现预计2024年第一季度的车辆交付量为76000至78000辆。在此之前,理想汽车预计一季度交付量为10万辆—10.3万辆,同比增长90.2%—95.9%。
似乎,此次李想反思的“错误”,对于理想汽车的交付量已经有了较大的影响。只不过,错的究竟是理想MEGA还是理想MEGA的在理想汽车产品体系中的位置呢?
一款车型不足以令理想伤筋动骨 何况MEGA算失败吗?
李想围绕理想MEGA的认错,大概率说明这款被寄予厚望的新车可能真的如市场预测的那般销量不及预期。在3月1日理想MEGA上市的时候,李想曾表示,MEGA将是理想汽车的下一个爆品,成为50万以上销量第一的产品。他还强调说这一目标是“不分品类和能源形式的销量第一”。
不过,在理想MEGA上市不久后,这款车就遇到了“舆论危机”,一些网友在理想MEGA车身上P了“奠”、“新能源殡仪车”等字样,还有网友找来理想MEGA并排停在地下车库的照片,将颜色调成诡异的风格。这些与理想汽车迟迟不对外公布理想MEGA的订单量结合,让市场中产生了“合理猜测”——理想MEGA订单不及预期。
似乎,这也成了李想“认错”的根本原因。但事实上,对于如今的理想汽车来说,一款新车的“失败”可能已经不足以令它伤筋动骨,2023年理想汽车全年共交付376030辆,同比增长182.2%,在造车新势力中“遥遥领先”,彼时,没有理想MEGA。更何况,如果不以李想的“高标准”评价,理想MEGA的市场表现可能并不算差。
3月19日,理想汽车对外公布最新周销量(3.11-3.17),外界期盼已久的MEGA销量终于浮出水面,周累计交付1058辆,在MPV市场中排名第六,在新能源MPV市场中排名第三。作为一款售价高达55万的纯电MPV,MEGA的周度销量表现其实并不差。与此同时,以国内MPV市场的整体环境来看,纯电MPV实际上大多表现不佳,即便撼动别克GL8地位的腾势D9,EV车型的销量贡献也只有3%。
所以理想MEGA真的算是失败的产品吗?至少从目前的市场表现来看,未必!那么李想为何会就理想MEGA展开一系列反思呢?
被摆在了不该摆的位置 理想MEGA占用了太多资源?
在李想的“反思”中,理想MEGA存在节奏问题以及全员过分关注销量的欲望问题是两个核心焦点。但真正让李想认识到“错误”的或许是这句话——“理想MEGA节奏的混乱,也让销售团队大幅减少了服务L系列用户的时间和精力,主力车型理想L8甚至连店面摆放的位置都没有了”。
似乎,理想MEGA已经抢占了理想L系列的资源。值得关注的是,在理想MEGA上市的同日,理想汽车宣布L系列三款车型改款上市,新老款车型同售。不妨思考一下,理想MEGA与理想L系列三款车型同日上市,这场涵盖理想全系车型的上市发布会固然能得到理想MEGA的流量加持,但理想L系列的关注度真的会因理想MEGA的流量而提高吗?还是会被理想MEGA抢占了风头。
有趣的是,与理想MEGA以及L系列三款车型上市发布仅间隔10天,也就是3月12日,理想汽车就对2024款L系列车型重新命名,二次发布。经过调整后的三款车型相当于变相降价5000元,同时新增了L7和L8入门款,将起售价拉低至30.98万元。或许,李想的“认错”从那时就已经开始了。
今年理想汽车销量目标激进地定在了80万辆,其中3月交付目标为5万辆,6月达到7万辆。作为新春第一弹的理想MEGA对于理想汽车完成目标来说显然十分重要,但纯电MPV市场的容量小也是不争的事实,2023年,国内纯电MPV车型的销量只有8.1万辆,想在芝麻大点的市场中打造出爆款,难度可想而知。
好在,目前来看,理想汽车似乎已经将理想MEGA摆在了适当的位置,至于进一步突破销量,不妨交给现款L系列以及即将出世的理想L6。










