作为造车新势力的头部势力,蔚来汽车的各个消息都受到消费者的强烈关注。近日,蔚来又上了热搜,只不过这次不是因为什么“花边新闻”,而是因为蔚来卖车亏得太惨了。
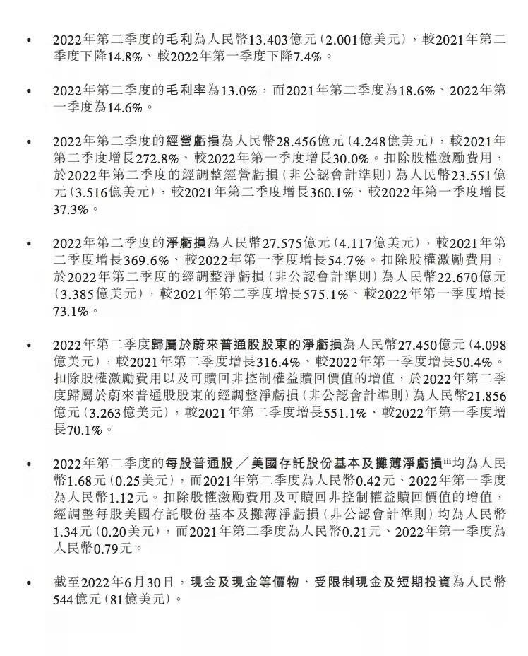
9月7日,蔚来公布了今年二季度的成绩单,在销量方面,自然是可喜可贺,蔚来二季度的交付量达到了25059辆,同比上涨14.4%;在营收方面的表现也不错,单季度收入高达102.92亿元,营收突破百亿大关,同比上涨21.8%,不过虽然营收如此可观,但是蔚来的真实情况却没有看起来这么好了;在亏损方面,蔚来不仅没有减少,反而是随着营收的增加而增加,二季度净亏损为27.58亿元,同比、环比分别大涨369.6%、54.7%,毛利率仅为13.0%,低于去年同期的18.6%以及今年一季度的14.6%相比都要低很多。简单计算一下就可以发现,相当于在第二季度蔚来卖一辆车要亏10万,这样看来,之前理想的卖一台亏2.3万以及小鹏的卖一台亏6万,在蔚来面前那就是小巫见大巫了。
很多人认为蔚来亏损上涨的原因是造车的成本压力上涨,虽然这其中肯定有这个因素存在,不过单单因为这个因素就说卖一辆亏十万还是有些太夸张了,因为蔚来除了在造车方面要下成本外,在科研研发投入,扩充产能以及建造换电站等方面的资金也是一笔不小的支出,就比如说今年二季度蔚来的研发支出为21.5亿元,蔚来现在也在积极推广换电技术。更重要的是,为了缓解成本压力,此前蔚来已经对旗下的车型进行过涨价:5月10日起,蔚来ES8、ES6和EC6各版本车型售价都上调了一万元。不过调整后的产品大多都从第三季度才能开启交付,所以预计蔚来汽车今年第三季度的毛利率较二季度会有所上升,所以其实蔚来汽车也没有大家想象得那么惨。造车毕竟不是做慈善,如果只是亏损没有进步或者看不到希望,那么现在市面上应该看不到造车新势力的存在了。
除了造车外,蔚来对造手机也产生了很浓厚的兴趣,李斌曾表示蔚来造手机不从商业成功的角度去思考,而是一种未雨绸缪的企业经营决策,虽然外界对蔚来造手机的看法各有其说,不过现下李斌造手机的决心似乎很强。
且对于造车新势力来说,亏钱一定是必然的,要想赚钱那就一定要先赔钱。且从蔚来的布局来说,无论是汽车还是其他方面,都是不亏的。且从今年第三季度开始,蔚来将进一步扩大在欧洲市场的布局,目前蔚来ET7已经面向包括德国、荷兰、瑞典等国家开放预定并交付用户。另外,蔚来在匈牙利投资建设的蔚来能源欧洲工厂将于9月投入运营,所以在蔚来第三季度的财报上,应该能看到点不一样的东西了。










