作为一个六年老司机,居然驾驶证过期了都不知道
驾驶证9月21日过期了
到了10月1号,回到老家,才收到一个短信提醒我驾驶证过期了,叫我期满换证。。。
然后国庆节不上班,去车管所等部门都不上班,办理不了。。。
简直慌的一批
驾驶证过期了,一定不能开车哦!要申请驾驶证期满换证。
然后赶紧上12123交管APP上面申请期满换证
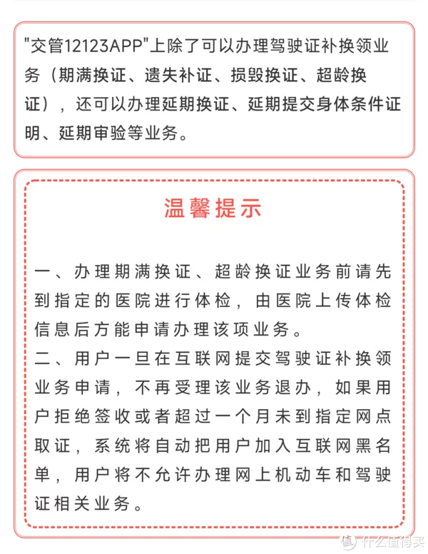
提醒我没有体检无法申请期满换证
赶紧百度了一圈,驾驶证过期能不能开车,答案是驾驶证过期不能开,否则就是无证驾驶!
这里就来说一下驾驶证过期的时候,如何申请期满换证。希望大家不要让驾驶证过期了再去哦。
1. 驾驶证过期前三个月,就可以提前申请期满换证
2. 可登录12123交管APP上面申请期满换证,无法提交的,要先去医院体检,医院体检中心有专门驾驶证体检的,就是简单看一下是不是色盲就行了。
3. 当然最方便的就是车管所或者其他办证大厅了,一般都是一条龙搞定,体检一起搞定的。
4. 遇到节假日没上班的,提前去医院里面进行体检,然后医生会帮忙上传的,不一定要同一个地方。
再说是我自己,节假日没上班,期满换证过程
1. 上12123交管APP无法申请期满换证,不让提交,就上粤省事,微信公众号(我是在东莞市公安局公众号)申请,可以提交期满换证业务,但是申请完后也会提醒要去体检,如下图
2. 然后去当地车管所,办证中心看看能不能当场把驾驶证给补了,去了以后有个门卫,说不上班
要10月8日才上班,叫我10月8日再来。。。。
那就只能先去医院把体检先做了。
3. 然后就找医院进行体检,找了一个大医院,过去说体检中心下班了,明天再来
去一个小一点的县级医院,刚好有个体检中心,里面没人
医生很热情,帮我几分钟就弄好了,就简单看一本色盲的图片
然后还热情的叫我怎么在app上操作,还帮我拍照,拍了几次,说要拍好看点
我问他不同市的也可以体检吗?
他说没问题,现在都是联网的,等下弄好了我帮你上传。
从头到尾十分热情,最后依依不舍送我出医院,果然小地方的医院没那么忙,医生也比较热情
大地方的医生人太多,累得要命,自然没有精力各个热情对待,重要的是多一份体谅。
4. 然后就是漫长的等待,我是10月3日提交的驾驶证期满换证
等了好久还是卡在已提交界面
估计是要10月8日上班以后才会处理了。
果不其然,10月8日上班以后,一天就处理完了,还寄出了










