NOA“进城”,比预想来的更快。
继小鹏汽车、华为率先在上海、广州、深圳三地开放城市NOA功能,打响落地“第一枪”,这个赛道已经以肉眼可见的速度“卷”了起来。
除了拼落地速度,在技术路径、规模、商业模式、成本等方面,都默默地较起了劲。在年底覆盖城市数量上,Flag最高甚至立到了100城。
从技术路线来看,虽然业界高喊“重感知、轻地图”已经有一段时间,前期普遍仍需依赖高精度地图,预计下半年才会逐步切换至没有高精度地图或者“轻高精地图”方案。
在商业模式上,秉承“科技普惠”的理念,理想等车企开始探索对城市NOA免费。头部的智驾技术提供商,则纷纷打出了“架构优化+硬件减配+软件升级”组合拳,推进智能驾驶系统降本。
各方势力的密集发力下,一场新的较量悄然展开。
图片来源:盖世汽车
城市NOA进入密集落地期
2019年,特斯拉率先在国内推出NOA功能,拉开NOA上车序幕。
随后,以蔚来、小鹏、理想、吉利、长城等为代表的自主车企,以及华为、百度、福瑞泰克、Minieye等自动驾驶技术公司,争相涌入NOA赛道,均取得了不错的进展。在高速场景,过去两年头部玩家基本都实现了NOA的规模化落地。据中信证券此前测算, 2022 年中国前装市场高速领航搭载量突破 20 万台,渗透率接近 1%。
眼下,NOA正跑步进入城市赛段。
一方面,自动驾驶的真正普及,“全场景化”是必经之路,否则用户在体验上永远会因为场景ODD的存在产生割裂感;另一方面,对于终端用户而言,城市也是行车频率最高的场景。据此前小鹏汽车公布的数据,城市道路在用户用车总里程中占比高达71%,城市道路行驶时长在用户用车总时长中占比更是高达90%。因此,拿下城市场景势在必行。
关于城市导航辅助驾驶的落地,去年其实不少玩家已经进行了密集预告。上海车展前后,城市NOA正式迎来第一个落地“小高峰”。
图片来源:小鹏汽车
3月31日,小鹏汽车宣布启动推送全新版本OTA——Xmart OS 4.2.0,正式向小鹏G9 Max及P7i Max版车型的用户开放XNGP第一阶段能力,也即是在上海、深圳、广州三座城市开放城市NGP。
紧随其后,阿维塔科技也宣布,在重庆开放阿维塔11城区NCA用户试驾。在此之前阿维塔11已先后在上海、广州以及深圳落地了城区NCA。同样在这三地开通了城区NCA的还有极狐阿尔法S全新HI版,这两款车型背后的城区NCA功能均来自于华为ADS。
这意味着,在城市NOA落地第一阶段,小鹏和华为已成功抢跑。接下来,就看谁接“下一棒”。
理想汽车第一个按捺不住,原本计划年底才开始给内测用户推送城市NOA,上海车展首日突然改口宣布提前启动推送,二季度内就开启推送基于理想AD Max 3.0的城市NOA,并于年底前完成100个城市的落地推送,比年初公布的时间几乎提前了近半年。
5月10日,理想汽车在2023年第一季度财报业绩会上进一步明确了城市NOA推送时间:将在 6 月份推送早鸟测试。据悉,目前用户规则正在制定中,将依据之前用户的高速NOA驾驶习惯和频率进行推送。
图片来源:理想汽车
蔚来汽车创始人兼 CEO 李斌在车展期间接受媒体采访时亦透露,计划6月底之前在上海等少数城市,试运行NAD 自动驾驶系统。不过李斌同时也坦言,现阶段其实还面临一些技术方面的问题,包括在城市场景落地NAD还需要相关标准法规的配合,因此具体的大规模商用时间蔚来并没有明确。
但这并不妨碍城市NOA作为一个新风口持续升温。过去一段时间包括智己、岚图、毫末智行、百度、轻舟智航、小马智行、元戎启行、大疆车载、福瑞泰克、Minieye等在内的企业都相继发布了在城市场景的最新研发及落地规划。其中智己的城市 NOA 领航辅助已经开启内测,预计 2023 年年内开启公测。
毫末智行的城市NOH也已在北京、保定、上海等城市开启泛化测试,即将量产上车。第一批落地城市包括北京、上海、保定,之后将开启更大规模量产交付,实现2024年量产落地城市NOH百城目标。
可以发现,如今城市NOA功能已经不是开放不开放的问题,而是要在多少个城市开放。在城市NOA这个新的竞技场,如果不能在速度上领先,势必要在落地规模上制胜,这已经成为了赛道新的角力点。
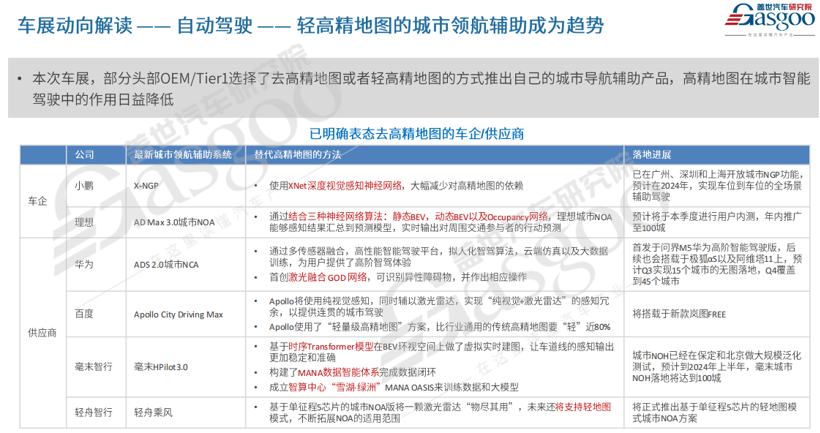
“弱地图”是大势所趋
相比于普通的导航地图,高精地图由于可以提供更高精度、更为丰富的道路要素,一定程度上弥补摄像头、毫米波雷达甚至激光雷达等的感知不足,在过去数年里一直被认为是高阶智能驾驶的“标配”。
此前已经落地的高速NOA,除了特斯拉,大部分都是基于高精地图实现的。如今拓展至城市应用场景,亦没有摆脱对高精地图的依赖,这点无论小鹏还是华为都没有否认。华为表示,今年Q2将会在5个城市推出城市NCA,但这一阶段还需要高精地图的配合。
图片来源:盖世汽车
真正的转折预计在下半年。由于高精地图采集成本高、覆盖率较低、更新慢,目前仅有上海、广州、深圳三座城市可支持领航驾驶辅助的高精地图覆盖,难以满足城市NOA的快速大规模上车需求,主要车企及自动驾驶技术公司都在规划丢掉这根“拐杖”,并已经开始逐步切换到没有高精地图的城市NOA方案。
华为常务董事、终端BG CEO、智能汽车解决方案BU CEO余承东就多次在公开场合表示,发展自动驾驶不应过分依赖高精度地图,早早为华为智驾系统“脱离”高精地图埋下伏笔。
图片来源:华为
4月16日,华为正式发布了不依赖高精地图的智驾系统HUAWEI ADS 2.0,并于随后推出了ADS 2.0首搭车型问界M5高阶智驾版。为实现无高精地图也能看懂各种道路元素,ADS 2.0在1.0版本已实现基于Transformer的BEV架构基础上,增加了GOD网络,用于对异形障碍物进行识别,并进一步增强了道路拓扑推理网络。
根据华为的规划,今年Q3将实现在15个无图城市落地ADS 2.0,Q4进一步新增30个无图城市的落地,达到45城。
小鹏汽车也明确指出,下半年基于XNET深度学习算法的XNGP将不再依赖高精地图,就能实现对于全国范围内多个城市广泛城区道路的覆盖能力。
图片来源:小鹏汽车
XNET作为小鹏汽车自研的感知架构,可将多个摄像头采集的数据进行多帧时序前融合,输出BEV视角下动态目标物的4D信息,以及静态目标物的3D信息,从而实时生成“高精地图”,摆脱对传统高精度地图的依赖。
理想的城市NOA也将不依赖高精度地图。为此,理想研发了静态BEV网络、动态BEV网络以及Occupancy网络三种神经网络大模型算法,分别对静态道路结构、动态交通参与者和通用障碍物进行感知识别,从而为智驾系统在复杂城市场景的决策规划提供准确信息。
图片来源:理想汽车
还有毫末智行、智己、百度、轻舟智航、元戎启行、大疆车载等也相继表示将走“重感知、轻地图”路线。其中毫末智行,更是早早就探索将Transformer大模型落地应用到自动驾驶中,并于随后自研了BEV Transfomer感知技术,以摆脱高精地图的“掣肘”。
可以看出,近两年业界之所以敢迈出“轻地图”这一步,一个重要驱动力是BEV+Transformer的应用日趋成熟。所谓BEV,也称作“上帝视角”,其本质是对物理世界的三维重建,通过将多个传感器采集的原始数据分别提取数据特征,在 BEV 空间内进行融合,并融入时序形成 4D 空间,实现对车辆周边环境的精准感知,甚至可以使用实时感知以“脑补”的方式输出局部地图,比如理想汽车的静态BEV和动态BEV。
另外车端传感器配置的持续升级,尤其是激光雷达的大规模上车,极大地提升了车端感知能力,也为“轻地图”提供了重要支撑。百度刚刚推出的城市智驾系统Apollo City Driving Max,就是通过“纯视觉+激光雷达”,搭配“轻量级高精地图”实现连贯的城市智驾体验。
这也从另一个角度说明,所谓“轻地图”其实并不是完全不用高精地图,而是使用“轻高精度地图”。目前业界主要有两种思路,一种是在传统高精度地图上“做减法”,即根据实际需要减少一些地图要素,还有一种是在导航地图基础上“做加法”,针对智驾需求适当增加一些元素。
当然这些都离不开图商的配合。针对城市智能驾驶应用,腾讯在上海车展前夕推出了一款轻量级高精数据产品——HDAir,该产品聚焦智能驾驶必要要素,在保障米级精度的同时进一步降低建图成本,计划在2023年底覆盖50座城市。
四维图新针对城市道路下车道线缺失,以及路口、匝道、弯道等复杂场景,则推出了服务于智能驾驶的“场景地图”,并就此与毫末智行达成了合作,助力毫末城市NOH 2024年有序落地100城计划。发布会当天,四维图新宣布已完成120个城市场景地图覆盖,计划2025年覆盖150个城市,2027年覆盖全国。
不难预见,在整车厂、自动驾驶技术提供商和图商的共同发力下,接下来这股“无图风”有望刮得更猛烈。
走量还是要靠性价比
因较高的实现成本,NOA上车后一度是作为高端车型的“专属”。近两年在逐步向中低端车型下沉,但主要还是面向高端市场。据盖世汽车研究院此前统计,现阶段标配NOA领航功能的车型接近90%集中在30万以上的价格区间。
NOA的“进城”之路,大抵也是如此,预计中短期内也将主要集中在30万左右及以上市场。甚至由于城市场景道路环境复杂度大幅提升,加之在技术路线上,越来越多的企业开始走“重感知、轻地图”路线,反而会对车端感知提出更高的要求,进一步提升配置门槛。
如果说在高速NOA中,激光雷达还是可有可无的配置,芯片也可以用算力相对较低的方案。到了城市NOA阶段,激光雷达已经成为了“标配”,芯片也普遍升级到了算力更高的英伟达Orin-X或者地平线征程5芯片。
比如小鹏G9 Max和P7i Max,均搭载了双Orin-X芯片及双激光雷达。理想AD Max也配备了两颗Orin-X,以及1颗128线激光雷达。福瑞泰克可支持城区场景的ADC 30域控,以及MINIEYE将拓展城市NOA的iPilot 3 plus,至多可以支持3颗激光雷达拓展,在芯片上这两家公司纷纷选择了征程5芯片。
但更高的配置,同时也意味着更高的成本。问界M5高阶智驾版的激光雷达搭载量,虽然从极狐阿尔法S全新HI版及阿维塔11所搭载的ADS 1.0里的3颗减少到了1颗,价格依然不便宜。
图片来源:华为
据官方公布的价格,HUAWEI ADS 2.0一次性购买36000元,订阅包年7200元,订阅包月720元;而ADS1.0,一次性购买32000元,订阅包年6400元,订阅包月640元。这很大一部分可以说是用硬件堆起来的,特别是激光雷达,尽管被很多人质疑在“赔本赚吆喝”,现阶段依然只与中高端车型有关。
不过NOA实现成本固然高,在商业模式上已经开始分化出不同路线,代表企业主要是阿维塔和理想,均选择了对NOA进行全系标配。“我们的初衷是想把智能驾驶能力变为用户资产,而不是费用,即便在二手车交易时,这部分价值也可以自然地转让给买二手车的用户,持续把这个资产延续下去。”谈及背后商业逻辑,理想汽车智能驾驶副总裁郎咸朋表示。
图片来源:理想汽车
在理想汽车看来,智能驾驶应该是普惠所有人的,而非少数人,对于智能汽车,未来如果没有高级别智能驾驶能力不能称之为智能电动车。另外,从自动驾驶的演进角度,目前普遍认为最终的决胜点是数据,只有通过积累大量的数据,进行大模型算法训练,才能不断提升智驾系统的成熟度,而这需要通过海量的车型采集。在理想看来,只有标配才能有最大规模的量,同时训练里程中的样本种类更丰富。正是基于这个理念,理想坚持一定要标配智能驾驶能力。
而蔚来、华为等选择提供订阅模式的,更多是从用户“按需购买”的角度考虑。毕竟在实际应用过程中,智驾系统还存在一个使用概率的问题,无论是从用户实际用车需求还是技术成熟度来看。
“我不太会去找我们的用户,把一个他可能用得上,可能用不上的服务,一次性地把钱都收过来。我认为这不是最合理的事。”谈及对两种不同模式的看法,蔚来创始人李斌表示。
无论收费还是免费,其实是企业不同定价策略的考虑。而即便通过免费可以收割一波消费者,产品本身的定位也决定了诸如理想汽车以及阿维塔的“豪横”,最终能惠及的只有相当有限的一部分群体,智驾系统的高成本问题并没有得到实质性的解决,而这恰恰是智能驾驶普及最大的“拦路虎”。简言之,如何让更多经济型车型能够用得起NOA,才是眼下真正应该解决的问题。
此前,多家零部件企业相关负责人均表示,今年在智能驾驶方面主打的一个方向是性价比,重点聚焦量大但对成本敏感的中低端车型需求。这背后其实还有一句潜台词:能收割的那波高端客户都已经收割的差不多了,真正走量还是要靠性价比。
图片来源:福瑞泰克
但是成本究竟在什么范围内,才是合理的呢?目前来看,“千元级别”成了共同的目标。大疆车载4月初发布的全新一代智能驾驶解决方案,就宣称将成本控制在了5000—15000元区间。福瑞泰克上海车展期间推出的5V5R轻量级行泊一体方案,据悉整套产品售价低于3000元。易航智能的单SOC行泊一体Lite方案,通过优化算法、精简芯片方案等方式,也表示将域控制器的成本控制在了千元左右。
甚至芯片厂商也卷入了这场混战。4月初,黑芝麻智能宣布,已能够实现支持10V NOA功能的行泊一体域控制器BOM成本控制在3000元人民币以内,支持50-100T物理算力,且年内成本还有机会进一步下探。英伟达则推出了Orin的入门版芯片Orin-N,并已经获得了图森未来、Momenta等的支持。
这背后,无论主动还是被迫,智能驾驶告别疯狂堆料,转向出行品质与高性价比兼具,已经是确定的趋势。
尤其今年国内车市爆发激烈价格战,已经逐级传导至上游,产业链上下游整体面临相较于往年更严苛的降本要求,智驾系统降本更是成为“硬刚需”,这必然会对已有技术路线产生一定的冲击,同时加剧市场的分化,即低端车型持续追求极致性价比,中高端车型依然会逐步寻求从高速NOA到城市NOA的落地。
如今,在城市NOA的普及路上,高精度地图已经从自动驾驶赛道的“宠儿”逐渐沦为“弃儿”。接下来随着降本的“大刀”继续挥向智能驾驶,势必又将掀起一场血雨腥风!










