“哈弗H6S车机系统老旧厂家一直未升级,影响车辆使用。”“其他版型车辆都更新车机,唯独H6S不更新,要求厂家尽快升级车机。”“购车一年了车机一直都是1.0,无法升级地图,也不能升级手机,也不能互联。”
“一直不升级,不能下载第三方软件,车机还是以前的老系统。”“车机没有升级过,出厂到现在,而且手机互联也没有,导航系统不更新,导航都出错。”······日前,在汽车投诉平台上,《汽车专业网》编辑注意到,在8月10日这天,有多位车主在车质网上集中投诉,称2022款长城哈弗H6S车机系统老旧厂家一直未升级。
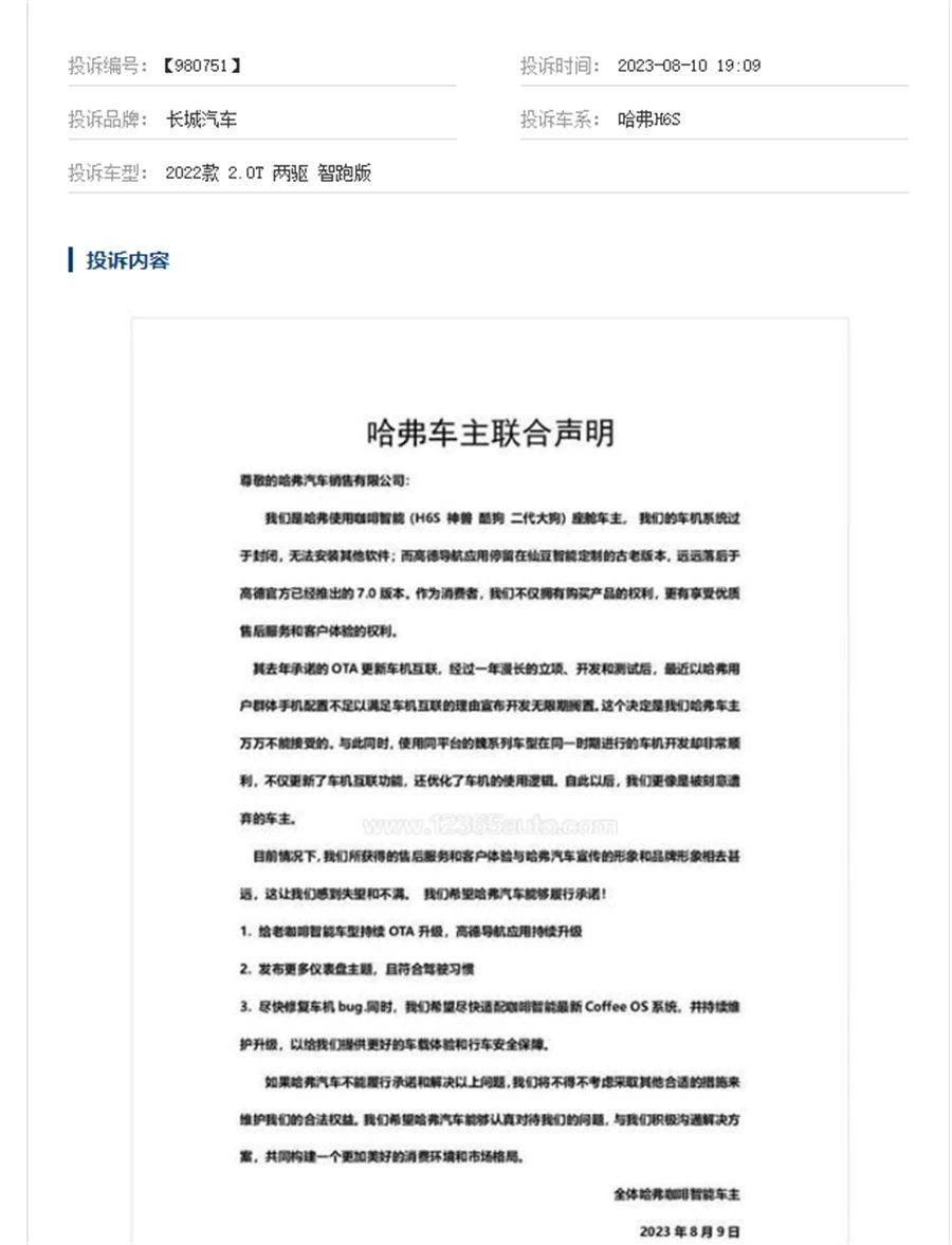
和其他车型投诉一样,密集投诉很像是车主商量好的一套维权“打法”。编辑发现,在8月10日2022款哈弗H6S被集中投诉的前一天,哈弗车主们发了一封联合声明,车主们称呼自己为哈弗使用咖啡智能(H6S神兽酷狗二代大狗)座舱车主,可见,车机拉胯这个问题不仅限于哈弗H6S的身上,《汽车专业网》此前报道的二代大狗也在内,同时还有神兽、酷狗的车主们也深受其害,这些车主们都有一个共同点,那就是使用了哈弗咖啡智能座舱。
在联合声明中,哈弗车主们提到,车机系统过于封闭,无法安装其他软件;高德导航应用停留在仙豆智能定制的古老版本,远远落后于高德官方已经推出的7.0版本。
同时,车主们还透露,去年承诺的OTA更新车机互联,经过一年漫长的立项、开发和测试后,最近以哈弗用户群体手机配置不足以满足车机互联的理由宣布开发无期限搁置,这让车主们无法接受。与此同时,使用同平台的魏系列车型在同一时期的车机开发却非常顺利,不仅更新了车机互联功能,还优化了车机的使用逻辑,这令使用咖啡智能座舱的哈弗车主们感到更像是被刻意遗弃。
车主们希望,厂家能够给老咖啡智能车型持续OTA升级,高德导航应用持续升级;发布更多仪表盘主题,且符合驾驶习惯;尽快修复车机bug的同时,尽快适配最新Coffee OS系统并持续维护升级,以提供更好的车载体验和行车安全保障。
作为长城汽车整车智能化技术品牌,咖啡智能座舱是官方长期重点宣传的对象,咖啡智能座舱也“不辱使命”,取得了不错的市场反馈。根据高工智能汽车研究院数据,基于2022年中国市场乘⽤车前装量产数据表现,长城汽车咖啡智能座舱(基于域控制器架构)以24.24万台套前装标配搭载量排名⾃主品牌市场占有率第⼀位,优异的搭载量也使得咖啡智能座舱获得“2022年度智能座舱量产规模领军奖”。
既然是长城汽车如此重磅的座舱系统,厂家为何没有爱惜自己的羽毛,反而出现了车机问题方面的投诉呢?某哈弗H6S的车主称是因为自己购买的车型销量低。“因为这车销量低就区别对待,有销量的车还更新一点东西糊弄一下,我们没销量的车啥都不是,全是韭菜?”
编辑注意到,被投诉车机问题的哈弗H6S、神兽、酷狗和二代大狗这几款车型,确实在销量表现上差强人意,特别是哈弗酷狗这款车,公开数据显示,今年以来,酷狗的月销量都在200辆上下,今年5月份甚至跌至95辆。










