2008年5月12日,四川汶川地震牵动祖国各界人士之心,彼时汽车企业纷纷慷慨解囊,仅仅8天时间就有超过50家车企捐款2.1185亿元。12年过去,中国新型冠状病毒疫情突降,给中国人民带来了更为深重的灾难,车企生产与销售也深受影响,但汽车人依然纷纷解囊,仅仅10天时间捐赠高达12亿元。
令《汽车专业网》编辑感动的是,湖北武汉处于疫情最为严重的地区,而东风集团身处其中,生产与销售受影响最为严重,但捐款救助他人却没有落在后面。
据东风集团旗下东风本田内部估算,其一天的损失也高达5亿元左右。“由于武汉疫情严峻,东风本田三家工厂已经连续三次延迟复工,停产时间可能会达到50天。”东风本田从事企业传播工作的贺晋峰在介绍东风本田的情况时压力颇大,“每天5亿元,停产50天,仅东风本田一家企业的损失至少就是250亿元。”
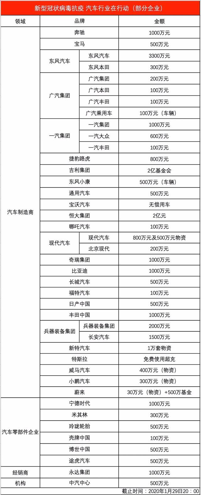
截止2月18日,东风汽车集团有限公司(以下简称“东风公司”)携旗下东风资产管理有限公司向武汉市、十堰市共捐赠价值1,200余万元的防疫消毒机械,支援当地抗击疫情工作。由此,东风公司携旗下企业已捐赠款物达8,200余万元。
如果说要用一个词来形容2019年以及2020年初的中国汽车产业,那“惨淡”这个词或许会被选上。2018年,中国汽车市场产销已经连续10年蝉联全球第一,但与2017年相比,产销却下降了4.2%和2.8%;2019年,中国汽车市场继续下滑,产销跌幅扩大至7.5%和8.2%。连续两年的下滑,让汽车企业如坐针毡,疫情的到来则加剧了这种煎熬。
对于已经连续负增长18个月的中国汽车产业来说,突如其来的新冠肺炎疫情无异于雪上加霜,打乱了企业的正常运行节奏,在短期内对汽车产业链及销售造成了不小的冲击。1-2月累计销量196.9万辆,同比下降41%,创历史新低,其主要受到了突如其来的病毒肺炎影响,绝大部分经销商2月前三周的零售销量基本为零。
麦肯锡预测,新型冠状病毒疫情将严重影响汽车产业今年的业绩。麦麦肯锡曾预计2020年全球汽车销量下降17%至7600万辆,受疫情影响将下滑29%;中国汽车销量将减少15%,美国和欧洲的销量将减少18%-36%,产量将分别减少近500万辆。
据麦肯锡研究,得益于对疫情的严格管控,中国有望限制和缩小疫情对经济的影响。实情也确实如此,中国汽车企业复工复产率正在迅速提升,截至3月11日,汽车企业复工率为90.1%,复产率为40%。










